Path Last modification Log Download
nodenodenodenodenodenodenode JPG image balonky.jpg 2992  4671 d 2 h pomiceva Log Download
nodenodenodenodenodenodenode PNG image blokoveschema1.png 2852  4726 d 10 h pomiceva Log Download
nodenodenodenodenodenodenode PNG image blokoveschema2.png 2852  4726 d 10 h pomiceva Log Download
nodenodenodenodenodenodenode JPG image box.JPG 3031  4660 d 14 h pomiceva Log Download
nodenodenodenodenodenodenode PNG image datamatrix.png 2852  4726 d 10 h pomiceva Log Download
nodenodenodenodenodenodenode JPG image domecek.JPG 2992  4671 d 2 h pomiceva Log Download
nodenodenodenodenodenodenode JPG image elektromagneticky_ventil.jpg 3011  4667 d 18 h kaklik Log Download
nodenodenodenodenodenodenode PNG image IntenzityPoruch.PNG 2992  4671 d 2 h pomiceva Log Download
nodenodenodenodenodenodenode PNG image Kartuse_s_heliem.png 2851  4726 d 14 h kaklik Log Download
nodenodenodenodenodenodenode JPG image Lahev_helium.jpg 2986  4671 d 12 h kaklik Log Download
nodenodenodenodenodenodenode PNG image Logo_UST.png 3369  4481 d 8 h kaklik Log Download
nodenodenodenodenodenodenode JPG image nakresy.jpg 3023  4663 d 14 h kaklik Log Download
nodenodenodenodenodenodenode file napousteni.dia 3012  4667 d 15 h kaklik Log Download
nodenodenodenodenodenodenode PNG image napousteni.png 3012  4667 d 15 h kaklik Log Download
nodenodenodenodenodenodenode JPG image odpalovac.jpg 2851  4726 d 14 h kaklik Log Download
nodenodenodenodenodenodenode JPG image odpalovac2.jpg 2851  4726 d 14 h kaklik Log Download
nodenodenodenodenodenodenode JPG image otevirani_strechy.jpg 3025  4662 d 19 h kaklik Log Download
nodenodenodenodenodenodenode JPG image otevirani_strechy2.jpg 3038  4660 d 11 h pomiceva Log Download
nodenodenodenodenodenodenode file program_flow.graphml 3005  4667 d 23 h poskozby Log Download
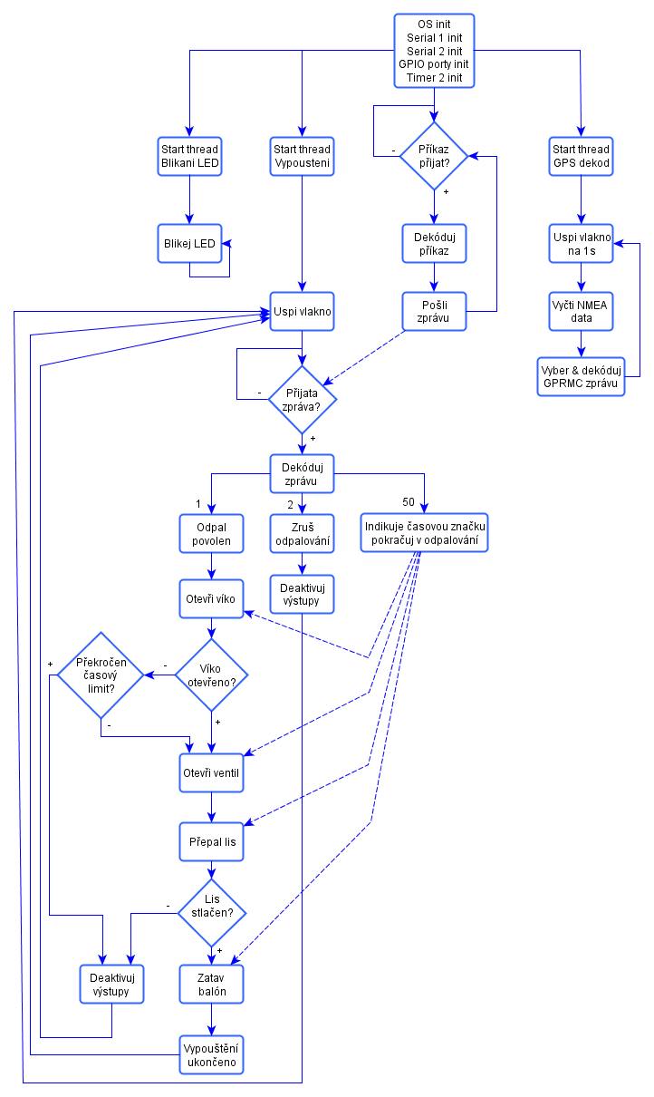
nodenodenodenodenodenodenode PNG image program_flow.png 3005  4667 d 23 h poskozby Log Download
nodenodenodenodenodenodenode JPG image redukcni-ventil-autogen-kyslik.jpg 3012  4667 d 15 h kaklik Log Download
nodenodenodenodenodenodenode PNG image Redukcni_ventil.png 2851  4726 d 14 h kaklik Log Download
nodenodenodenodenodenodenode JPG image redukcni_ventil_manometry.jpeg 2986  4671 d 12 h kaklik Log Download
nodenodenodenodenodenodenode JPG image redukcni_ventil_typ.jpeg 2986  4671 d 12 h kaklik Log Download
nodenodenodenodenodenodenode JPG image redukcni_ventil_vodik.jpeg 3009  4667 d 20 h kaklik Log Download
nodenodenodenodenodenodenode JPG image ridici_elektronika.JPG 3357  4494 d 20 h kaklik Log Download
nodenodenodenodenodenodenode file Schema ARM.graphml 3005  4667 d 23 h poskozby Log Download
nodenodenodenodenodenodenode file Schema ATmega.graphml 3005  4667 d 23 h poskozby Log Download
nodenodenodenodenodenodenode file SchemaCeleSite.graphml 2923  4699 d 11 h pomiceva Log Download
nodenodenodenodenodenodenode PNG image SchemaCeleSite.png 2923  4699 d 11 h pomiceva Log Download
nodenodenodenodenodenodenode file SchemaCeleSiteCZ.graphml 3030  4660 d 15 h pomiceva Log Download
nodenodenodenodenodenodenode PNG image SchemaCeleSiteCZ.png 3030  4660 d 15 h pomiceva Log Download
nodenodenodenodenodenodenode PNG image Schema_ARM.png 3007  4667 d 23 h poskozby Log Download
nodenodenodenodenodenodenode PNG image Schema_ATmega.png 3007  4667 d 23 h poskozby Log Download
nodenodenodenodenodenodenode PNG image TridyNasledku.PNG 2992  4671 d 2 h pomiceva Log Download
nodenodenodenodenodenodenode JPG image uzaviraci_mechanismus.jpg 3025  4662 d 19 h kaklik Log Download
nodenodenodenodenodenodenode JPG image vodiciClanek.jpg 3037  4660 d 11 h pomiceva Log Download
nodenodenodenodenodenodenode PNG image ZpetnyVentil.png 3015  4667 d 10 h pomiceva Log Download
nodenodenodenodenodenodenode JPG image ZpetnyVentilFoto.JPG 3015  4667 d 10 h pomiceva Log Download