Rev 557 – cizelu – 4892 d 2 h (2012-12-20 22:51:36)
Subversion Repositories
–
MLAB_E
MLAB
library
svnkaklik
MLAB_E
8magsvn
Català-Valencià – Catalan
中文 – Chinese (Simplified)
中文 – Chinese (Traditional)
Česky – Czech
Dansk – Danish
Nederlands – Dutch
English – English
Suomi – Finnish
Français – French
Deutsch – German
עברית – Hebrew
हिंदी – Hindi
Magyar – Hungarian
Bahasa Indonesia – Indonesian
Italiano – Italian
日本語 – Japanese
한국어 – Korean
Македонски – Macedonian
मराठी – Marathi
Norsk – Norwegian
Polski – Polish
Português – Portuguese
Português – Portuguese (Brazil)
Русский – Russian
Slovenčina – Slovak
Slovenščina – Slovenian
Español – Spanish
Svenska – Swedish
Türkçe – Turkish
Українська – Ukrainian
Oëzbekcha – Uzbek
(root)
/
Modules
/
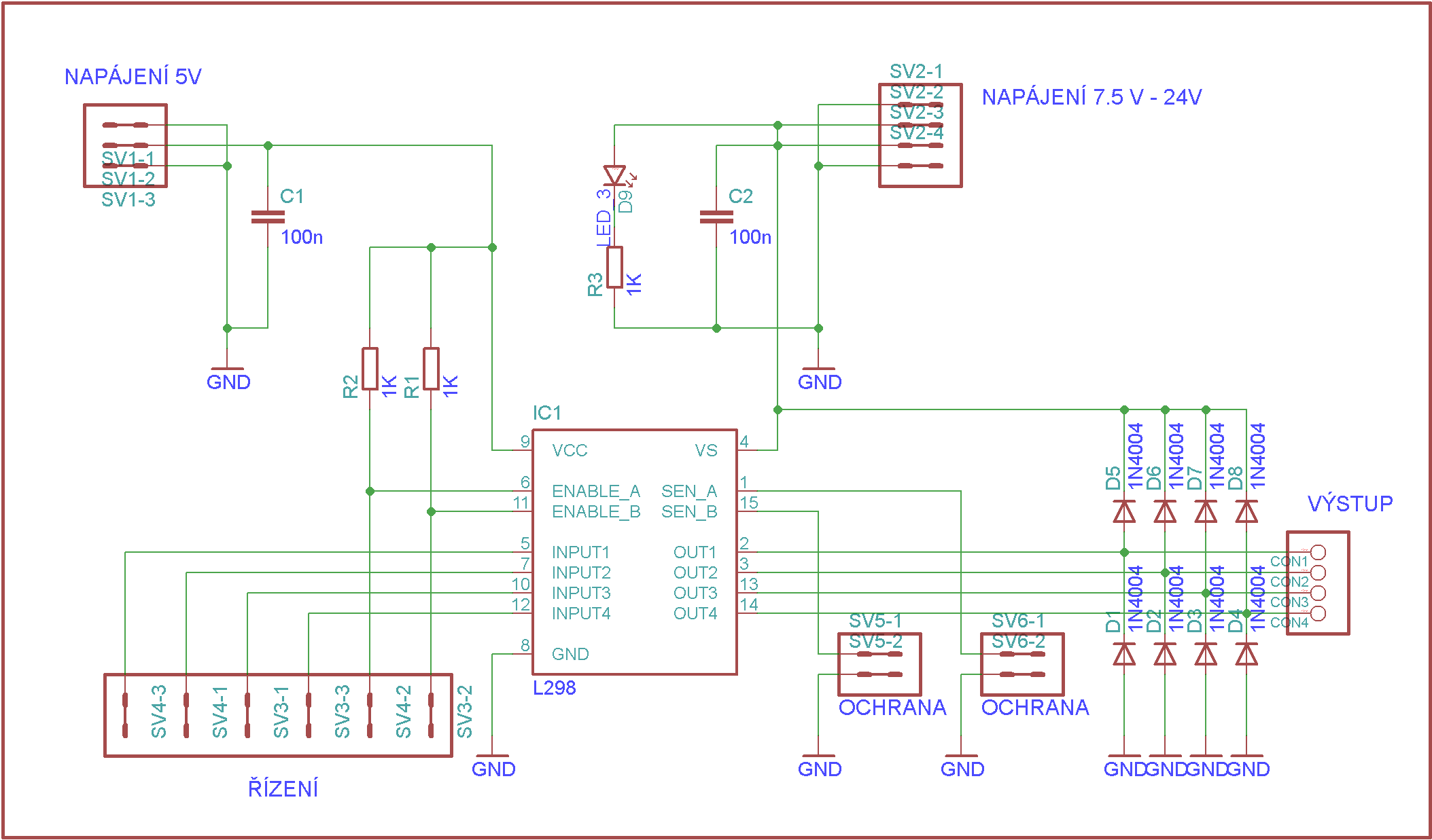
L298/
Search
Rev 557
Rev 550
Rev 558
Go to most recent revision
Compare with Previous
Last modification
View Log
Download
Path
Last modification
Log
Download
sch&pcb/
557
4892 d 2 h
cizelu
Log
Download
HBRDGL29801A.png
550
4896 d 11 h
cizelu
Log
Download
l298.brd
549
4896 d 11 h
cizelu
Log
Download
l298.sch
549
4896 d 11 h
cizelu
Log
Download