Rev 530 – cizelu – 4836 d 12 h (2012-12-09 21:28:36)
Subversion Repositories
–
MLAB_E
MLAB
library
svnkaklik
MLAB_E
8magsvn
Català-Valencià – Catalan
中文 – Chinese (Simplified)
中文 – Chinese (Traditional)
Česky – Czech
Dansk – Danish
Nederlands – Dutch
English – English
Suomi – Finnish
Français – French
Deutsch – German
עברית – Hebrew
हिंदी – Hindi
Magyar – Hungarian
Bahasa Indonesia – Indonesian
Italiano – Italian
日本語 – Japanese
한국어 – Korean
Македонски – Macedonian
मराठी – Marathi
Norsk – Norwegian
Polski – Polish
Português – Portuguese
Português – Portuguese (Brazil)
Русский – Russian
Slovenčina – Slovak
Slovenščina – Slovenian
Español – Spanish
Svenska – Swedish
Türkçe – Turkish
Українська – Ukrainian
Oëzbekcha – Uzbek
(root)
/
Modules
/
PowerSupply
/
LION2CELL01A/
Search
Rev 530
Rev 529
Rev 531
Go to most recent revision
Compare with Previous
Last modification
View Log
Download
Path
Last modification
Log
Download
lbr/
530
4836 d 12 h
cizelu
Log
Download
pdf/
513
4843 d 14 h
cizelu
Log
Download
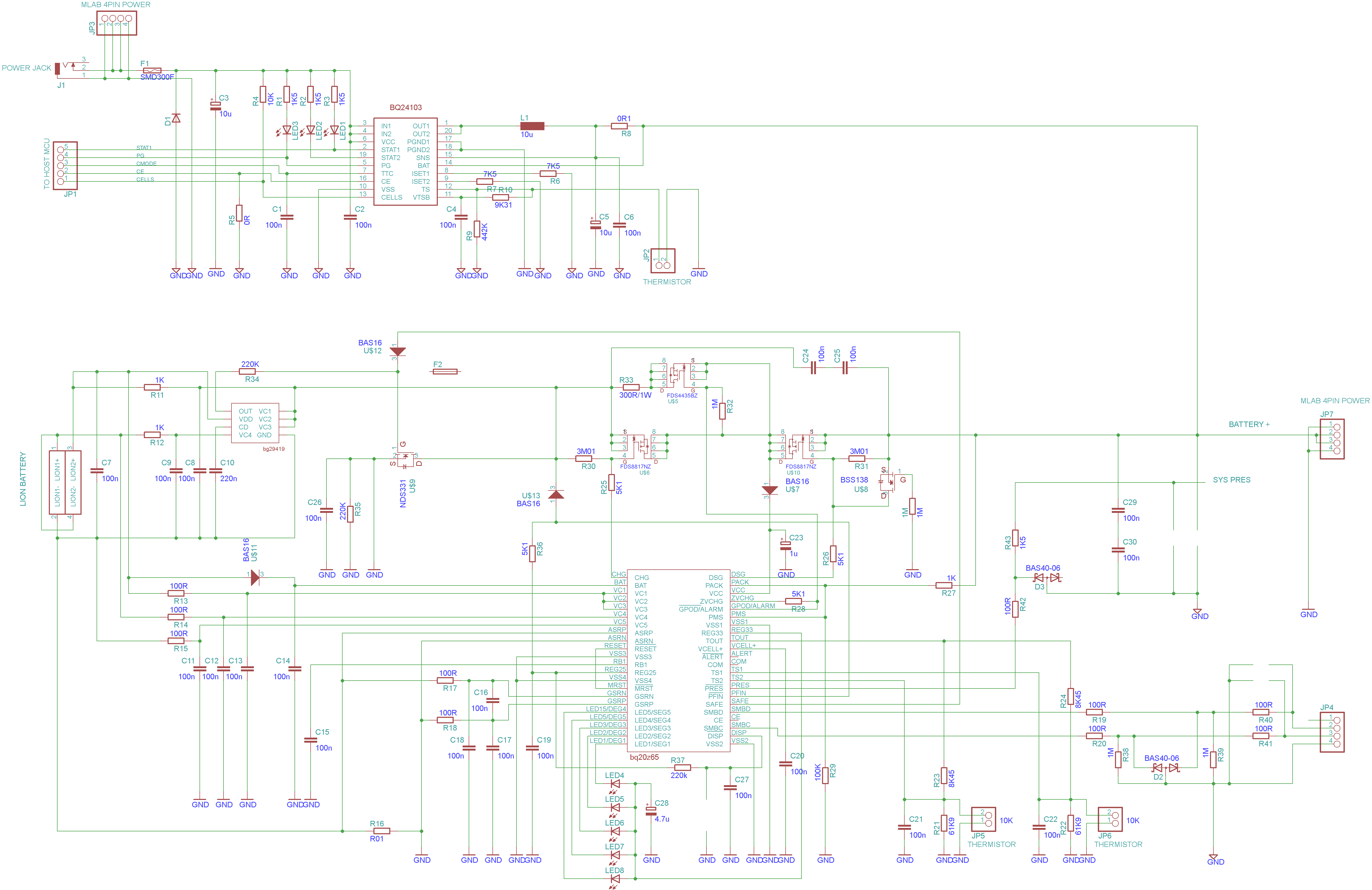
LION2CELL10A.png
529
4837 d 11 h
cizelu
Log
Download
LION2CELL10A.sch
529
4837 d 11 h
cizelu
Log
Download
TODO.txt
492
4863 d 21 h
jacho
Log
Download