Rev 3622 – kaklik – 4378 d 16 h (2014-04-17 19:02:53)
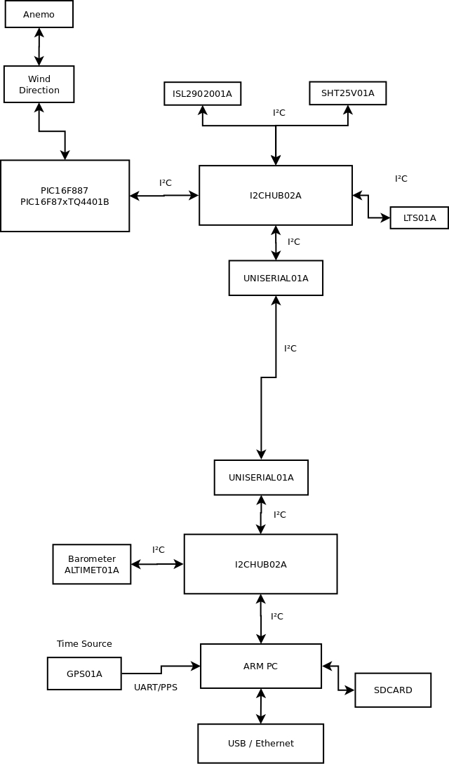
rozdeleni konstrukce AWS01B na novou vyvojovou vetev AWS02A, ktera se uz nepripojuje pres RS323, ale pres I2C.
Subversion Repositories
–
MLAB
MLAB
library
svnkaklik
MLAB_E
8magsvn
Català-Valencià – Catalan
中文 – Chinese (Simplified)
中文 – Chinese (Traditional)
Česky – Czech
Dansk – Danish
Nederlands – Dutch
English – English
Suomi – Finnish
Français – French
Deutsch – German
עברית – Hebrew
हिंदी – Hindi
Magyar – Hungarian
Bahasa Indonesia – Indonesian
Italiano – Italian
日本語 – Japanese
한국어 – Korean
Македонски – Macedonian
मराठी – Marathi
Norsk – Norwegian
Polski – Polish
Português – Portuguese
Português – Portuguese (Brazil)
Русский – Russian
Slovenčina – Slovak
Slovenščina – Slovenian
Español – Spanish
Svenska – Swedish
Türkçe – Turkish
Українська – Ukrainian
Oëzbekcha – Uzbek
(root)
/
Designs
/
Measuring_instruments
/
AWS02A
/
DOC
/
src
/
img
/
Block_schematic.png
Rev 3622
Show changed files
Details
Blame
Compare with Previous
From rev:
To rev:
Max revs:
Search history for:
Rev
Age
Author
Path
Log message
Diff
3622
4378 d 16 h
kaklik
/Designs/Measuring_instruments/
rozdeleni konstrukce AWS01B na novou vyvojovou vetev AWS02A, ktera se uz nepripojuje pres RS323, ale pres I2C.
Diff