Last modification
Rev 3427 – kaklik – 4406 d 18 h
Log message
vylepseni dokumentace studie prijimace
Path Blame Diff Log
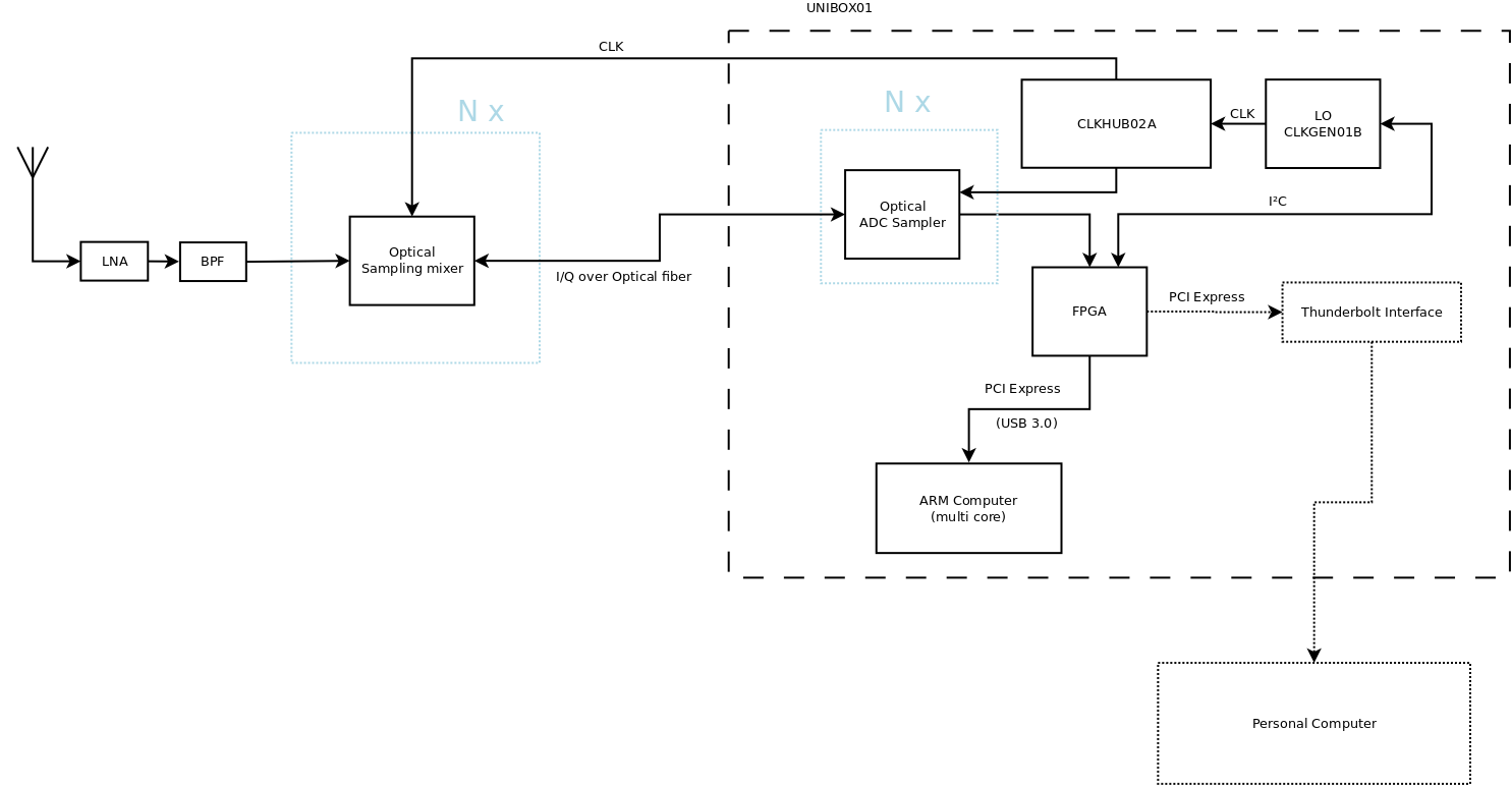
/Designs/Measuring_instruments/GNSS01A/DOC/SRC/GNSS_SDR.dia Blame Diff Log
/Designs/Measuring_instruments/GNSS01A/DOC/SRC/GNSS_SDR.png Blame Diff Log
/Designs/Measuring_instruments/GNSS01A/DOC/SRC/GNSS_test_setup.dia Log
/Designs/Measuring_instruments/GNSS01A/DOC/SRC/GNSS_test_setup.png Log
/Modules/Clock/CLK1PLL01A/pdf/ Log
/Modules/Clock/CLK1PLL01A/pdf/scas849e.pdf Log