Rev 3005 – poskozby – 4692 d 8 h (2013-05-19 08:36:15)
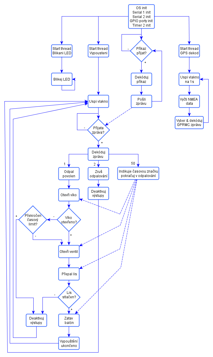
Opraveny překlepy, aktualizovány obrázky program_flow.png, Schema_ARM.png a Schema_ATmega.png tak, aby odpovídaly aktuálnímu stavu.
Subversion Repositories
–
MLAB
MLAB
library
svnkaklik
MLAB_E
8magsvn
Català-Valencià – Catalan
中文 – Chinese (Simplified)
中文 – Chinese (Traditional)
Česky – Czech
Dansk – Danish
Nederlands – Dutch
English – English
Suomi – Finnish
Français – French
Deutsch – German
עברית – Hebrew
हिंदी – Hindi
Magyar – Hungarian
Bahasa Indonesia – Indonesian
Italiano – Italian
日本語 – Japanese
한국어 – Korean
Македонски – Macedonian
मराठी – Marathi
Norsk – Norwegian
Polski – Polish
Português – Portuguese
Português – Portuguese (Brazil)
Русский – Russian
Slovenčina – Slovak
Slovenščina – Slovenian
Español – Spanish
Svenska – Swedish
Türkçe – Turkish
Українська – Ukrainian
Oëzbekcha – Uzbek
(root)
/
/
Designs
/
Measuring_instruments
/
ABL01A
/
DOC
/
src
/
img
/
program_flow.png
Rev 3005
Rev 3002
Details
Compare with Previous
Last modification
View Log
Cannot display blame info for binary file. (svn:mime-type = application/octet-stream)