Rev 1571 – miho – 5601 d 9 h (2010-07-25 09:42:32)
Nový článek o tom, co je uvnitř hybridního integrovaného obvodu WSH913
Subversion Repositories
–
MLAB
MLAB
library
svnkaklik
MLAB_E
8magsvn
Català-Valencià – Catalan
中文 – Chinese (Simplified)
中文 – Chinese (Traditional)
Česky – Czech
Dansk – Danish
Nederlands – Dutch
English – English
Suomi – Finnish
Français – French
Deutsch – German
עברית – Hebrew
हिंदी – Hindi
Magyar – Hungarian
Bahasa Indonesia – Indonesian
Italiano – Italian
日本語 – Japanese
한국어 – Korean
Македонски – Macedonian
मराठी – Marathi
Norsk – Norwegian
Polski – Polish
Português – Portuguese
Português – Portuguese (Brazil)
Русский – Russian
Slovenčina – Slovak
Slovenščina – Slovenian
Español – Spanish
Svenska – Swedish
Türkçe – Turkish
Українська – Ukrainian
Oëzbekcha – Uzbek
(root)
/
/
Articles
/
PodKapotou
/
HybridIC_WSH913
/
DOC
/
HTML
/
WSH913_files/
@ 3010
Search
Rev 4993
Last modification
View Log
Download
Path
Last modification
Log
Download
image001.jpg
1571
5601 d 9 h
miho
Log
Download
image003.jpg
1571
5601 d 9 h
miho
Log
Download
image004.jpg
1571
5601 d 9 h
miho
Log
Download
image005.jpg
1571
5601 d 9 h
miho
Log
Download
image006.jpg
1571
5601 d 9 h
miho
Log
Download
image007.jpg
1571
5601 d 9 h
miho
Log
Download
image008.jpg
1571
5601 d 9 h
miho
Log
Download
WSH913_Inside.jpg
1571
5601 d 9 h
miho
Log
Download
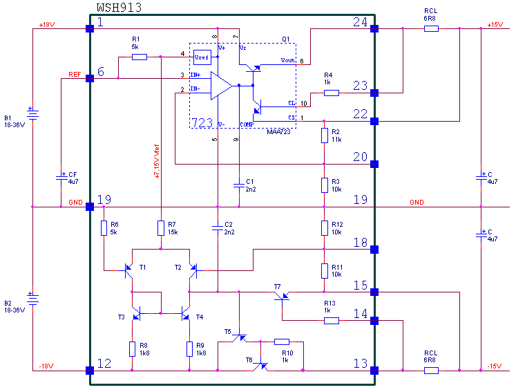
WSH913_Schema.png
1571
5601 d 9 h
miho
Log
Download