   
Coherent_UHF_SDR_receiver.dia
|
4918 |
3093 d 19 h |
kaklik |
Log |
Download
|
   
Coherent_UHF_SDR_receiver.png
|
4918 |
3093 d 19 h |
kaklik |
Log |
Download
|
   
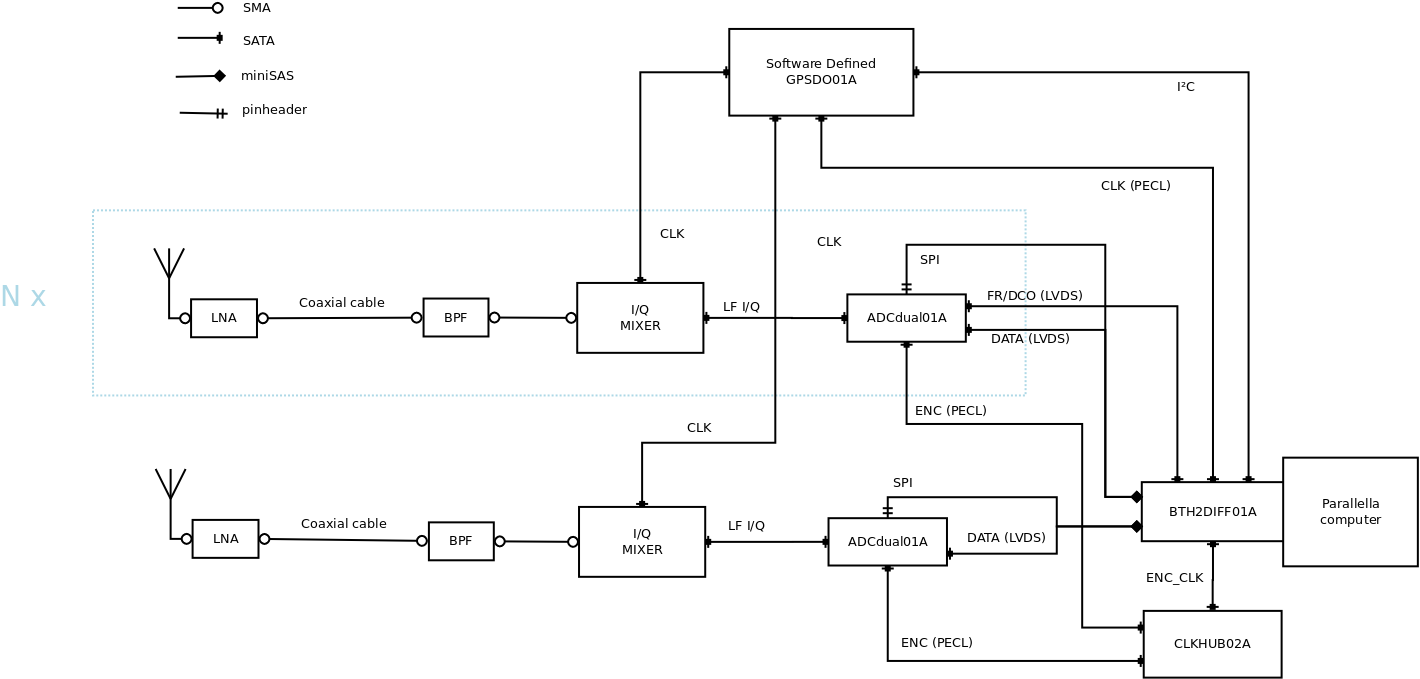
Coherent_UHF_SDR_receiver_demonstrator.dia
|
4918 |
3093 d 19 h |
kaklik |
Log |
Download
|
   
UHF_SDR_receiver.dia
|
4918 |
3093 d 19 h |
kaklik |
Log |
Download
|
   
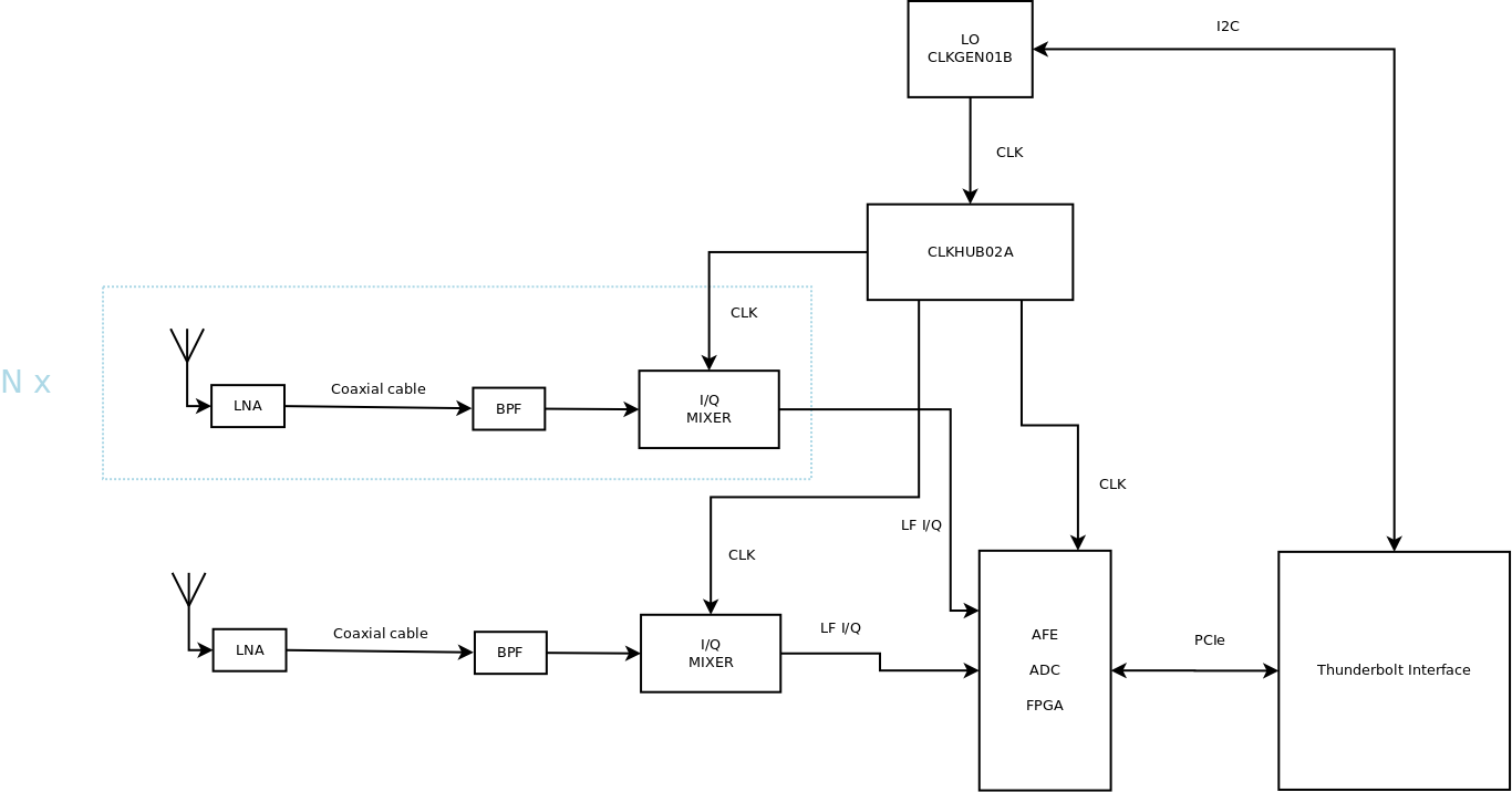
UHF_SDR_receiver.png
|
4918 |
3093 d 19 h |
kaklik |
Log |
Download
|