Path Last modification Log Download
nodenodenodenodenodenodenode JPG image balonky.jpg 2992  4597 d 15 h pomiceva Log Download
nodenodenodenodenodenodenode PNG image blokoveschema1.png 2852  4652 d 23 h pomiceva Log Download
nodenodenodenodenodenodenode PNG image blokoveschema2.png 2852  4652 d 23 h pomiceva Log Download
nodenodenodenodenodenodenode JPG image box.JPG 3031  4587 d 3 h pomiceva Log Download
nodenodenodenodenodenodenode PNG image datamatrix.png 2852  4652 d 23 h pomiceva Log Download
nodenodenodenodenodenodenode JPG image domecek.JPG 2992  4597 d 15 h pomiceva Log Download
nodenodenodenodenodenodenode JPG image elektromagneticky_ventil.jpg 3011  4594 d 7 h kaklik Log Download
nodenodenodenodenodenodenode PNG image IntenzityPoruch.PNG 2992  4597 d 15 h pomiceva Log Download
nodenodenodenodenodenodenode PNG image Kartuse_s_heliem.png 2851  4653 d 4 h kaklik Log Download
nodenodenodenodenodenodenode JPG image Lahev_helium.jpg 2986  4598 d 1 h kaklik Log Download
nodenodenodenodenodenodenode PNG image Logo_UST.png 3369  4407 d 21 h kaklik Log Download
nodenodenodenodenodenodenode JPG image nakresy.jpg 3023  4590 d 4 h kaklik Log Download
nodenodenodenodenodenodenode file napousteni.dia 3012  4594 d 5 h kaklik Log Download
nodenodenodenodenodenodenode PNG image napousteni.png 3012  4594 d 5 h kaklik Log Download
nodenodenodenodenodenodenode JPG image odpalovac.jpg 2851  4653 d 4 h kaklik Log Download
nodenodenodenodenodenodenode JPG image odpalovac2.jpg 2851  4653 d 4 h kaklik Log Download
nodenodenodenodenodenodenode JPG image otevirani_strechy.jpg 3025  4589 d 9 h kaklik Log Download
nodenodenodenodenodenodenode JPG image otevirani_strechy2.jpg 3038  4587 d 0 h pomiceva Log Download
nodenodenodenodenodenodenode file program_flow.graphml 3005  4594 d 13 h poskozby Log Download
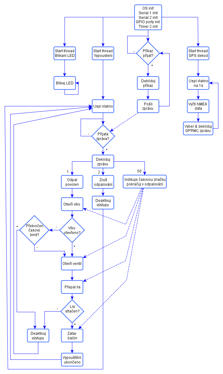
nodenodenodenodenodenodenode PNG image program_flow.png 3005  4594 d 13 h poskozby Log Download
nodenodenodenodenodenodenode JPG image redukcni-ventil-autogen-kyslik.jpg 3012  4594 d 5 h kaklik Log Download
nodenodenodenodenodenodenode PNG image Redukcni_ventil.png 2851  4653 d 4 h kaklik Log Download
nodenodenodenodenodenodenode JPG image redukcni_ventil_manometry.jpeg 2986  4598 d 1 h kaklik Log Download
nodenodenodenodenodenodenode JPG image redukcni_ventil_typ.jpeg 2986  4598 d 1 h kaklik Log Download
nodenodenodenodenodenodenode JPG image redukcni_ventil_vodik.jpeg 3009  4594 d 9 h kaklik Log Download
nodenodenodenodenodenodenode JPG image ridici_elektronika.JPG 3357  4421 d 9 h kaklik Log Download
nodenodenodenodenodenodenode file Schema ARM.graphml 3005  4594 d 13 h poskozby Log Download
nodenodenodenodenodenodenode file Schema ATmega.graphml 3005  4594 d 13 h poskozby Log Download
nodenodenodenodenodenodenode file SchemaCeleSite.graphml 2923  4626 d 0 h pomiceva Log Download
nodenodenodenodenodenodenode PNG image SchemaCeleSite.png 2923  4626 d 0 h pomiceva Log Download
nodenodenodenodenodenodenode file SchemaCeleSiteCZ.graphml 3030  4587 d 4 h pomiceva Log Download
nodenodenodenodenodenodenode PNG image SchemaCeleSiteCZ.png 3030  4587 d 4 h pomiceva Log Download
nodenodenodenodenodenodenode PNG image Schema_ARM.png 3007  4594 d 12 h poskozby Log Download
nodenodenodenodenodenodenode PNG image Schema_ATmega.png 3007  4594 d 12 h poskozby Log Download
nodenodenodenodenodenodenode PNG image TridyNasledku.PNG 2992  4597 d 15 h pomiceva Log Download
nodenodenodenodenodenodenode JPG image uzaviraci_mechanismus.jpg 3025  4589 d 9 h kaklik Log Download
nodenodenodenodenodenodenode JPG image vodiciClanek.jpg 3037  4587 d 0 h pomiceva Log Download
nodenodenodenodenodenodenode PNG image ZpetnyVentil.png 3015  4593 d 23 h pomiceva Log Download
nodenodenodenodenodenodenode JPG image ZpetnyVentilFoto.JPG 3015  4593 d 23 h pomiceva Log Download