     
balonky.jpg
|
2992 |
4578 d 4 h |
pomiceva |
Log |
Download
|
     
blokoveschema1.png
|
2852 |
4633 d 12 h |
pomiceva |
Log |
Download
|
     
blokoveschema2.png
|
2852 |
4633 d 12 h |
pomiceva |
Log |
Download
|
     
box.JPG
|
3031 |
4567 d 16 h |
pomiceva |
Log |
Download
|
     
datamatrix.png
|
2852 |
4633 d 12 h |
pomiceva |
Log |
Download
|
     
domecek.JPG
|
2992 |
4578 d 4 h |
pomiceva |
Log |
Download
|
     
elektromagneticky_ventil.jpg
|
3011 |
4574 d 20 h |
kaklik |
Log |
Download
|
     
IntenzityPoruch.PNG
|
2992 |
4578 d 4 h |
pomiceva |
Log |
Download
|
     
Kartuse_s_heliem.png
|
2851 |
4633 d 16 h |
kaklik |
Log |
Download
|
     
Lahev_helium.jpg
|
2986 |
4578 d 14 h |
kaklik |
Log |
Download
|
     
Logo_UST.png
|
3369 |
4388 d 10 h |
kaklik |
Log |
Download
|
     
nakresy.jpg
|
3023 |
4570 d 16 h |
kaklik |
Log |
Download
|
     
napousteni.dia
|
3012 |
4574 d 17 h |
kaklik |
Log |
Download
|
     
napousteni.png
|
3012 |
4574 d 17 h |
kaklik |
Log |
Download
|
     
odpalovac.jpg
|
2851 |
4633 d 16 h |
kaklik |
Log |
Download
|
     
odpalovac2.jpg
|
2851 |
4633 d 16 h |
kaklik |
Log |
Download
|
     
otevirani_strechy.jpg
|
3025 |
4569 d 21 h |
kaklik |
Log |
Download
|
     
otevirani_strechy2.jpg
|
3038 |
4567 d 13 h |
pomiceva |
Log |
Download
|
     
program_flow.graphml
|
3005 |
4575 d 1 h |
poskozby |
Log |
Download
|
     
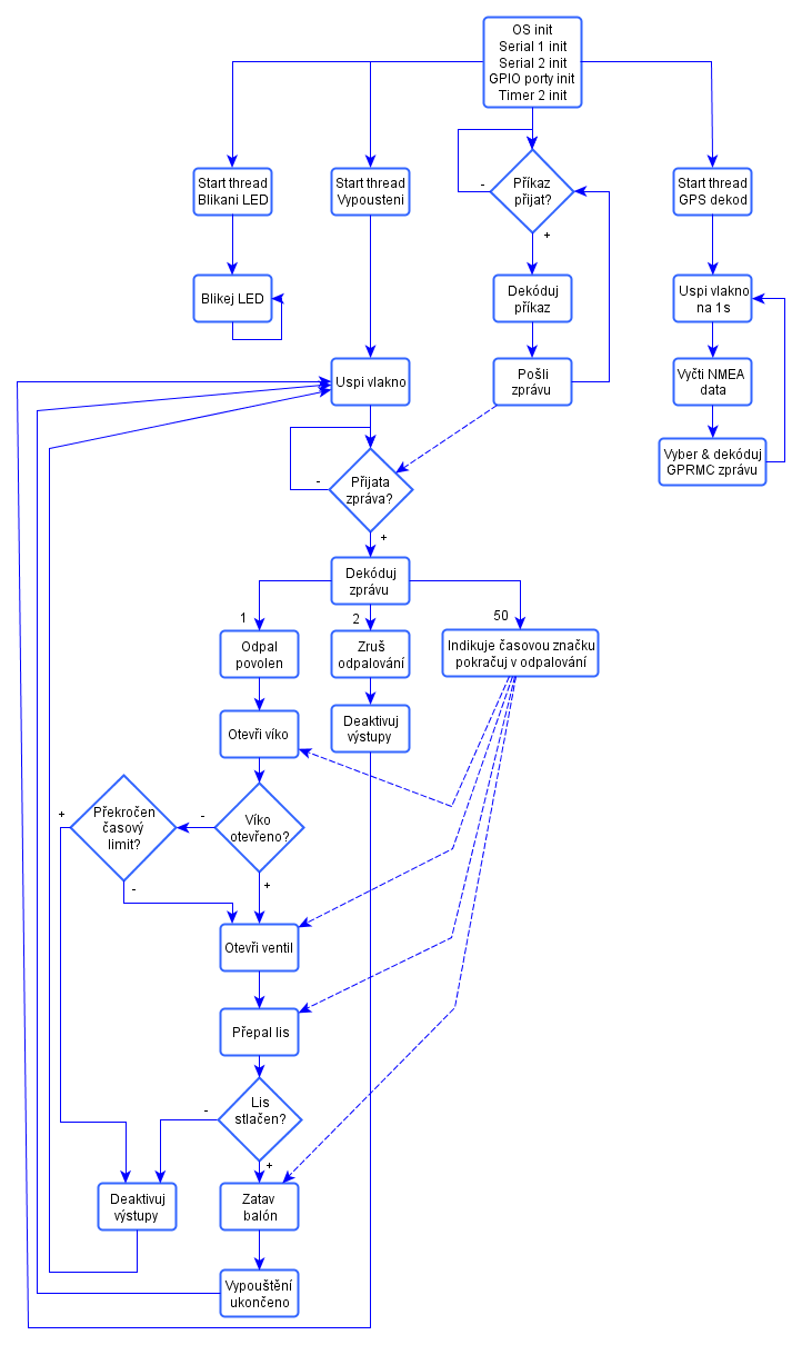
program_flow.png
|
3005 |
4575 d 1 h |
poskozby |
Log |
Download
|
     
redukcni-ventil-autogen-kyslik.jpg
|
3012 |
4574 d 17 h |
kaklik |
Log |
Download
|
     
Redukcni_ventil.png
|
2851 |
4633 d 16 h |
kaklik |
Log |
Download
|
     
redukcni_ventil_manometry.jpeg
|
2986 |
4578 d 14 h |
kaklik |
Log |
Download
|
     
redukcni_ventil_typ.jpeg
|
2986 |
4578 d 14 h |
kaklik |
Log |
Download
|
     
redukcni_ventil_vodik.jpeg
|
3009 |
4574 d 22 h |
kaklik |
Log |
Download
|
     
ridici_elektronika.JPG
|
3357 |
4401 d 22 h |
kaklik |
Log |
Download
|
     
Schema ARM.graphml
|
3005 |
4575 d 1 h |
poskozby |
Log |
Download
|
     
Schema ATmega.graphml
|
3005 |
4575 d 1 h |
poskozby |
Log |
Download
|
     
SchemaCeleSite.graphml
|
2923 |
4606 d 12 h |
pomiceva |
Log |
Download
|
     
SchemaCeleSite.png
|
2923 |
4606 d 12 h |
pomiceva |
Log |
Download
|
     
SchemaCeleSiteCZ.graphml
|
3030 |
4567 d 16 h |
pomiceva |
Log |
Download
|
     
SchemaCeleSiteCZ.png
|
3030 |
4567 d 16 h |
pomiceva |
Log |
Download
|
     
Schema_ARM.png
|
3007 |
4575 d 1 h |
poskozby |
Log |
Download
|
     
Schema_ATmega.png
|
3007 |
4575 d 1 h |
poskozby |
Log |
Download
|
     
TridyNasledku.PNG
|
2992 |
4578 d 4 h |
pomiceva |
Log |
Download
|
     
uzaviraci_mechanismus.jpg
|
3025 |
4569 d 21 h |
kaklik |
Log |
Download
|
     
vodiciClanek.jpg
|
3037 |
4567 d 13 h |
pomiceva |
Log |
Download
|
     
ZpetnyVentil.png
|
3015 |
4574 d 12 h |
pomiceva |
Log |
Download
|
     
ZpetnyVentilFoto.JPG
|
3015 |
4574 d 12 h |
pomiceva |
Log |
Download
|