Rev 3005 – poskozby – 4721 d 11 h (2013-05-19 08:36:15)
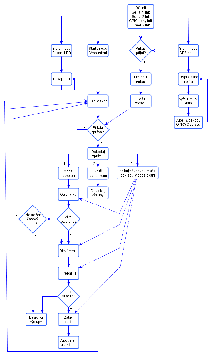
Opraveny překlepy, aktualizovány obrázky program_flow.png, Schema_ARM.png a Schema_ATmega.png tak, aby odpovídaly aktuálnímu stavu.
Subversion Repositories
–
MLAB
MLAB
library
svnkaklik
MLAB_E
8magsvn
Català-Valencià – Catalan
中文 – Chinese (Simplified)
中文 – Chinese (Traditional)
Česky – Czech
Dansk – Danish
Nederlands – Dutch
English – English
Suomi – Finnish
Français – French
Deutsch – German
עברית – Hebrew
हिंदी – Hindi
Magyar – Hungarian
Bahasa Indonesia – Indonesian
Italiano – Italian
日本語 – Japanese
한국어 – Korean
Македонски – Macedonian
मराठी – Marathi
Norsk – Norwegian
Polski – Polish
Português – Portuguese
Português – Portuguese (Brazil)
Русский – Russian
Slovenčina – Slovak
Slovenščina – Slovenian
Español – Spanish
Svenska – Swedish
Türkçe – Turkish
Українська – Ukrainian
Oëzbekcha – Uzbek
(root)
/
Designs
/
Measuring_instruments
/
ABL01A
/
DOC
/
src
/
img/
Search
Rev 3005
Rev 3002
Rev 3007
Go to most recent revision
Compare with Previous
Last modification
View Log
Download
Path
Last modification
Log
Download
balonky.jpg
2992
4724 d 14 h
pomiceva
Log
Download
blokoveschema1.png
2852
4779 d 22 h
pomiceva
Log
Download
blokoveschema2.png
2852
4779 d 22 h
pomiceva
Log
Download
datamatrix.png
2852
4779 d 22 h
pomiceva
Log
Download
domecek.JPG
2992
4724 d 14 h
pomiceva
Log
Download
IntenzityPoruch.PNG
2992
4724 d 14 h
pomiceva
Log
Download
Kartuse_s_heliem.png
2851
4780 d 2 h
kaklik
Log
Download
Lahev_helium.jpg
2986
4725 d 0 h
kaklik
Log
Download
odpalovac.jpg
2851
4780 d 2 h
kaklik
Log
Download
odpalovac2.jpg
2851
4780 d 2 h
kaklik
Log
Download
program_flow.graphml
3005
4721 d 11 h
poskozby
Log
Download
program_flow.png
3005
4721 d 11 h
poskozby
Log
Download
redukcni_ventil.jpeg
2986
4725 d 0 h
kaklik
Log
Download
Redukcni_ventil.png
2851
4780 d 2 h
kaklik
Log
Download
redukcni_ventil_manometry.jpeg
2986
4725 d 0 h
kaklik
Log
Download
redukcni_ventil_typ.jpeg
2986
4725 d 0 h
kaklik
Log
Download
Schema ARM.graphml
3005
4721 d 11 h
poskozby
Log
Download
Schema ATmega.graphml
3005
4721 d 11 h
poskozby
Log
Download
SchemaCeleSite.graphml
2923
4752 d 22 h
pomiceva
Log
Download
SchemaCeleSite.png
2923
4752 d 22 h
pomiceva
Log
Download
TridyNasledku.PNG
2992
4724 d 14 h
pomiceva
Log
Download