Rev 4904 – jacho – 3261 d 12 h (2017-01-25 07:43:17)
Fotky pro meteostanici
Subversion Repositories
–
MLAB
MLAB
library
svnkaklik
MLAB_E
8magsvn
Català-Valencià – Catalan
中文 – Chinese (Simplified)
中文 – Chinese (Traditional)
Česky – Czech
Dansk – Danish
Nederlands – Dutch
English – English
Suomi – Finnish
Français – French
Deutsch – German
עברית – Hebrew
हिंदी – Hindi
Magyar – Hungarian
Bahasa Indonesia – Indonesian
Italiano – Italian
日本語 – Japanese
한국어 – Korean
Македонски – Macedonian
मराठी – Marathi
Norsk – Norwegian
Polski – Polish
Português – Portuguese
Português – Portuguese (Brazil)
Русский – Russian
Slovenčina – Slovak
Slovenščina – Slovenian
Español – Spanish
Svenska – Swedish
Türkçe – Turkish
Українська – Ukrainian
Oëzbekcha – Uzbek
(root)
/
/
Designs
/
Measuring_instruments
/
AWS03A
/
DOC
/
src
/
img/
@ 4711
Search
Rev 4993
Rev 4664
Compare with Previous
Last modification
View Log
Download
Path
Last modification
Log
Download
20160725_154235.jpg
4664
3441 d 9 h
jacho
Log
Download
20160725_154244.jpg
4664
3441 d 9 h
jacho
Log
Download
20160725_154301.jpg
4664
3441 d 9 h
jacho
Log
Download
20160725_160341.jpg
4664
3441 d 9 h
jacho
Log
Download
20170120_224322.jpg
4904
3261 d 12 h
jacho
Log
Download
20170120_224408.jpg
4904
3261 d 12 h
jacho
Log
Download
20170120_224800.jpg
4904
3261 d 12 h
jacho
Log
Download
20170121_184640.jpg
4904
3261 d 12 h
jacho
Log
Download
Block_schematic.dia
4664
3441 d 9 h
jacho
Log
Download
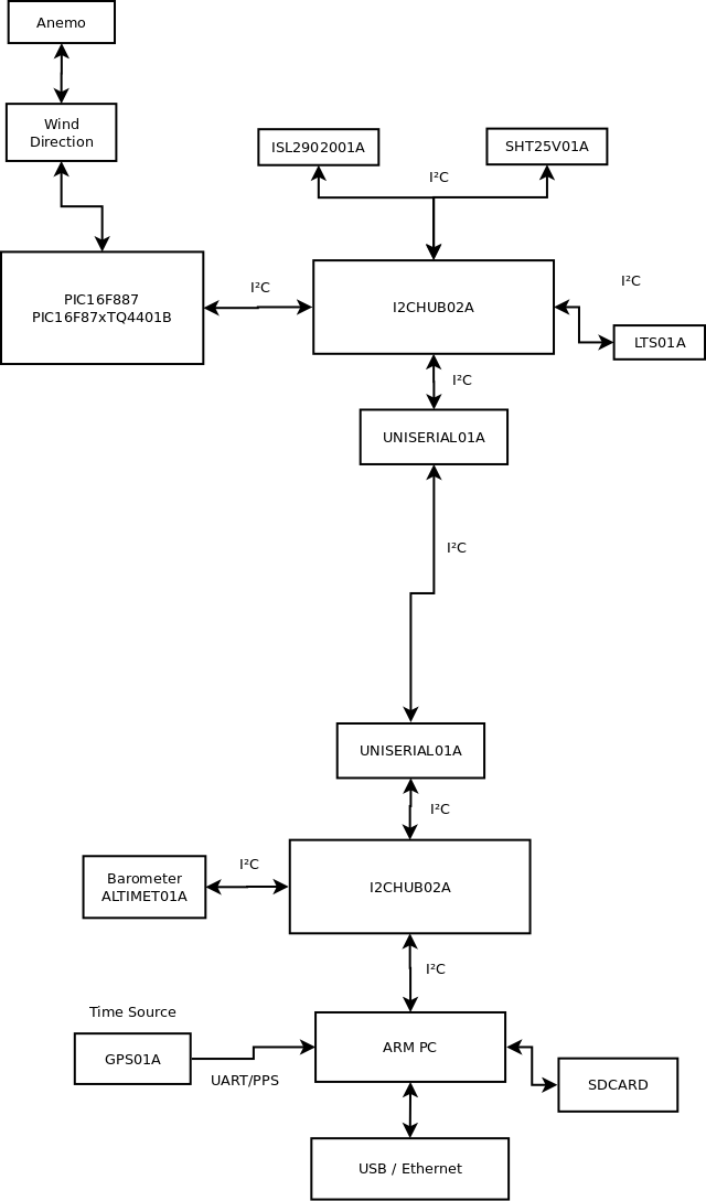
Block_schematic.png
4664
3441 d 9 h
jacho
Log
Download