Rev 2315 – kaklik – 5144 d 13 h (2011-11-30 17:52:38)
vylepseni jmenne konvence
Subversion Repositories
–
MLAB
MLAB
library
svnkaklik
MLAB_E
8magsvn
Català-Valencià – Catalan
中文 – Chinese (Simplified)
中文 – Chinese (Traditional)
Česky – Czech
Dansk – Danish
Nederlands – Dutch
English – English
Suomi – Finnish
Français – French
Deutsch – German
עברית – Hebrew
हिंदी – Hindi
Magyar – Hungarian
Bahasa Indonesia – Indonesian
Italiano – Italian
日本語 – Japanese
한국어 – Korean
Македонски – Macedonian
मराठी – Marathi
Norsk – Norwegian
Polski – Polish
Português – Portuguese
Português – Portuguese (Brazil)
Русский – Russian
Slovenčina – Slovak
Slovenščina – Slovenian
Español – Spanish
Svenska – Swedish
Türkçe – Turkish
Українська – Ukrainian
Oëzbekcha – Uzbek
(root)
/
/
Designs
/
Tools
/
reflow02A
/
DOC
/
test/
@ 3330
Search
Rev 4993
Rev 2314
Compare with Previous
Last modification
View Log
Download
Path
Last modification
Log
Download
data.ods
2010
5329 d 15 h
kaklik
Log
Download
data.txt
2010
5329 d 15 h
kaklik
Log
Download
fit.log
2010
5329 d 15 h
kaklik
Log
Download
plot.gp
2010
5329 d 15 h
kaklik
Log
Download
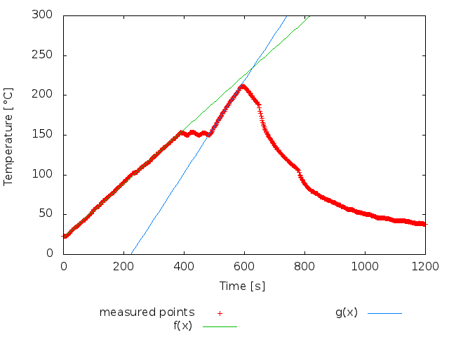
profile.png
2010
5329 d 15 h
kaklik
Log
Download
reflow.txt
2009
5329 d 19 h
kaklik
Log
Download
reflow2.txt
2009
5329 d 19 h
kaklik
Log
Download