MLAB
library
svnkaklik
MLAB_E
8magsvn
Català-Valencià – Catalan
中文 – Chinese (Simplified)
中文 – Chinese (Traditional)
Česky – Czech
Dansk – Danish
Nederlands – Dutch
English – English
Suomi – Finnish
Français – French
Deutsch – German
עברית – Hebrew
हिंदी – Hindi
Magyar – Hungarian
Bahasa Indonesia – Indonesian
Italiano – Italian
日本語 – Japanese
한국어 – Korean
Македонски – Macedonian
मराठी – Marathi
Norsk – Norwegian
Polski – Polish
Português – Portuguese
Português – Portuguese (Brazil)
Русский – Russian
Slovenčina – Slovak
Slovenščina – Slovenian
Español – Spanish
Svenska – Swedish
Türkçe – Turkish
Українська – Ukrainian
Oëzbekcha – Uzbek
Subversion Repositories
svnkaklik
(root)
/
/
dokumenty
/
skolni
/
ZPLT
/
NdYAG_dioda/
@ 1083
– Rev 1175
Rev
Search
Rev 766
|
Last modification
|
Compare with Previous
|
View Log
|
Download
Last modification
Rev 809 2011-04-27 16:33:14
Author:
kaklik
Log message:
pridani zapomenutych dat..
Path
Last modification
Log
Download
absorbce.txt
764
5438 d 15 h
kaklik
Log
Download
absorpce.png
809
5396 d 16 h
kaklik
Log
Download
data.ods
764
5438 d 15 h
kaklik
Log
Download
LD.txt
764
5438 d 15 h
kaklik
Log
Download
NdYAG.pdf
809
5396 d 16 h
kaklik
Log
Download
NdYAG.tex
766
5437 d 8 h
kaklik
Log
Download
plot.gp
766
5437 d 8 h
kaklik
Log
Download
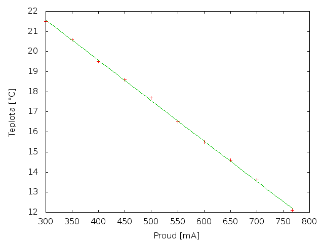
proud_teplota.png
809
5396 d 16 h
kaklik
Log
Download
proud_vykon.png
809
5396 d 16 h
kaklik
Log
Download
spike.gif
809
5396 d 16 h
kaklik
Log
Download
spike.png
809
5396 d 16 h
kaklik
Log
Download
ul2.pdf
752
5447 d 14 h
kaklik
Log
Download
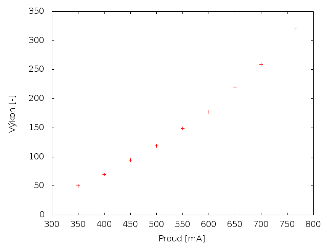
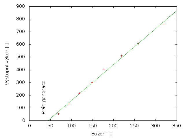
vystupni_vykon.png
809
5396 d 16 h
kaklik
Log
Download