Rev 264 – jacho – 5146 d 8 h (2011-10-10 22:28:36)
oprava pcb HVPS01A
Subversion Repositories
–
MLAB_E
MLAB
library
svnkaklik
MLAB_E
8magsvn
Català-Valencià – Catalan
中文 – Chinese (Simplified)
中文 – Chinese (Traditional)
Česky – Czech
Dansk – Danish
Nederlands – Dutch
English – English
Suomi – Finnish
Français – French
Deutsch – German
עברית – Hebrew
हिंदी – Hindi
Magyar – Hungarian
Bahasa Indonesia – Indonesian
Italiano – Italian
日本語 – Japanese
한국어 – Korean
Македонски – Macedonian
मराठी – Marathi
Norsk – Norwegian
Polski – Polish
Português – Portuguese
Português – Portuguese (Brazil)
Русский – Russian
Slovenčina – Slovak
Slovenščina – Slovenian
Español – Spanish
Svenska – Swedish
Türkçe – Turkish
Українська – Ukrainian
Oëzbekcha – Uzbek
(root)
/
/
projekty
/
Ladicka
/
DOC/
@ 1077
Search
Rev 1162
Rev 227
Compare with Previous
Last modification
View Log
Download
Path
Last modification
Log
Download
butterworth.doc
176
6435 d 9 h
jicha
Log
Download
Ladicka-Dokumentace.doc
213
6414 d 15 h
jicha
Log
Download
Ladicka.JPG
135
6512 d 8 h
jicha
Log
Download
Ladicka.ppt
264
5146 d 8 h
jacho
Log
Download
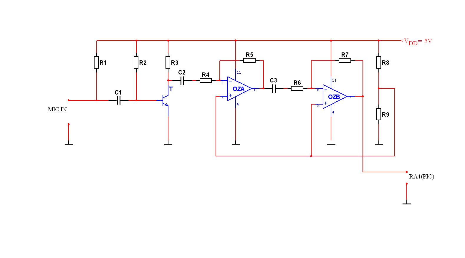
mic_zesil.JPG
158
6463 d 9 h
jicha
Log
Download
Pavel Jicha - ladicka.doc
135
6512 d 8 h
jicha
Log
Download
struny-frekvence.xls
135
6512 d 8 h
jicha
Log
Download
tolerance_period.xls
176
6435 d 9 h
jicha
Log
Download