Rev 4962 – kaklik – 2494 d 14 h (2019-04-19 17:42:10)
Renaming HAM Constructions directory to allow import on github.
Subversion Repositories
–
MLAB
MLAB
library
svnkaklik
MLAB_E
8magsvn
Català-Valencià – Catalan
中文 – Chinese (Simplified)
中文 – Chinese (Traditional)
Česky – Czech
Dansk – Danish
Nederlands – Dutch
English – English
Suomi – Finnish
Français – French
Deutsch – German
עברית – Hebrew
हिंदी – Hindi
Magyar – Hungarian
Bahasa Indonesia – Indonesian
Italiano – Italian
日本語 – Japanese
한국어 – Korean
Македонски – Macedonian
मराठी – Marathi
Norsk – Norwegian
Polski – Polish
Português – Portuguese
Português – Portuguese (Brazil)
Русский – Russian
Slovenčina – Slovak
Slovenščina – Slovenian
Español – Spanish
Svenska – Swedish
Türkçe – Turkish
Українська – Ukrainian
Oëzbekcha – Uzbek
(root)
/
Designs
/
HAM_Constructions
/
VLFamp01A
/
DOC
/
SRC/
@ 4985
Search
Rev 4993
Rev 2018
Compare with Previous
Last modification
View Log
Download
Path
Last modification
Log
Download
osazovak.png
2018
5371 d 17 h
kaklik
Log
Download
OZ.png
2018
5371 d 17 h
kaklik
Log
Download
P8230010.JPG
2018
5371 d 17 h
kaklik
Log
Download
P8230010_doostreno.JPG
2018
5371 d 17 h
kaklik
Log
Download
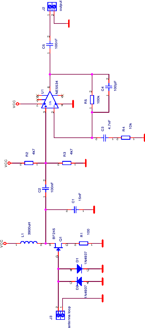
schema1.png
2018
5371 d 17 h
kaklik
Log
Download
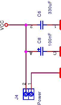
schema2.png
2018
5371 d 17 h
kaklik
Log
Download
VLFamplifier.cs.odt
2018
5371 d 17 h
kaklik
Log
Download