                    
                 Anemometer_modified.JPG
            
             | 
            2958  | 
            4560 d 4 h | 
            kaklik | 
          Log | 
            
              Download
             | 
          
          
            
              
                    
                 Anemometer_modified2.JPG
            
             | 
            2958  | 
            4560 d 4 h | 
            kaklik | 
          Log | 
            
              Download
             | 
          
          
            
              
                    
                 Anemometer_original.JPG
            
             | 
            2958  | 
            4560 d 4 h | 
            kaklik | 
          Log | 
            
              Download
             | 
          
          
            
              
                    
                 AWS01B_complete.JPG
            
             | 
            2958  | 
            4560 d 4 h | 
            kaklik | 
          Log | 
            
              Download
             | 
          
          
            
              
                    
                 AWS01B_prototype.JPG
            
             | 
            2990  | 
            4554 d 23 h | 
            kaklik | 
          Log | 
            
              Download
             | 
          
          
            
              
                    
                 AWS01B_test_site.JPG
            
             | 
            2958  | 
            4560 d 4 h | 
            kaklik | 
          Log | 
            
              Download
             | 
          
          
            
              
                    
                 Block_schematic.dia
            
             | 
            3624  | 
            4218 d 5 h | 
            kaklik | 
          Log | 
            
              Download
             | 
          
          
            
              
                    
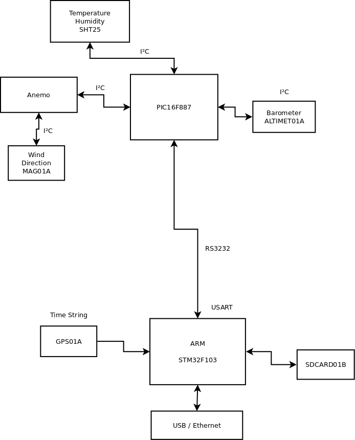
                 Block_schematic.png
            
             | 
            3624  | 
            4218 d 5 h | 
            kaklik | 
          Log | 
            
              Download
             | 
          
          
            
              
                    
                 Mounting_box_base.JPG
            
             | 
            2958  | 
            4560 d 4 h | 
            kaklik | 
          Log | 
            
              Download
             | 
          
          
            
              
                    
                 Mounting_box_base_fixture.JPG
            
             | 
            2958  | 
            4560 d 4 h | 
            kaklik | 
          Log | 
            
              Download
             | 
          
          
            
              
                    
                 P1130050.JPG
            
             | 
            2958  | 
            4560 d 4 h | 
            kaklik | 
          Log | 
            
              Download
             | 
          
          
            
              
                    
                 P1130051.JPG
            
             | 
            2958  | 
            4560 d 4 h | 
            kaklik | 
          Log | 
            
              Download
             | 
          
          
            
              
                    
                 P1130053.JPG
            
             | 
            2958  | 
            4560 d 4 h | 
            kaklik | 
          Log | 
            
              Download
             | 
          
          
            
              
                    
                 P1130054.JPG
            
             | 
            2958  | 
            4560 d 4 h | 
            kaklik | 
          Log | 
            
              Download
             | 
          
          
            
              
                    
                 P1130055.JPG
            
             | 
            2958  | 
            4560 d 4 h | 
            kaklik | 
          Log | 
            
              Download
             | 
          
          
            
              
                    
                 P1130056.JPG
            
             | 
            2958  | 
            4560 d 4 h | 
            kaklik | 
          Log | 
            
              Download
             | 
          
          
            
              
                    
                 SHT25v01A.JPG
            
             | 
            2990  | 
            4554 d 23 h | 
            kaklik | 
          Log | 
            
              Download
             | 
          
          
            
              
                    
                 Wind_direction.JPG
            
             | 
            2921  | 
            4583 d 8 h | 
            kaklik | 
          Log | 
            
              Download
             | 
          
          
            
              
                    
                 Wind_direction_modified1.JPG
            
             | 
            2958  | 
            4560 d 4 h | 
            kaklik | 
          Log | 
            
              Download
             | 
          
          
            
              
                    
                 Wind_direction_modified2.JPG
            
             | 
            2958  | 
            4560 d 4 h | 
            kaklik | 
          Log | 
            
              Download
             |