Rev 4826 – kaklik – 3365 d 12 h (2016-10-11 21:12:47)
opravy chyb na breakoutframe pro odroid C1+
Subversion Repositories
–
MLAB
MLAB
library
svnkaklik
MLAB_E
8magsvn
Català-Valencià – Catalan
中文 – Chinese (Simplified)
中文 – Chinese (Traditional)
Česky – Czech
Dansk – Danish
Nederlands – Dutch
English – English
Suomi – Finnish
Français – French
Deutsch – German
עברית – Hebrew
हिंदी – Hindi
Magyar – Hungarian
Bahasa Indonesia – Indonesian
Italiano – Italian
日本語 – Japanese
한국어 – Korean
Македонски – Macedonian
मराठी – Marathi
Norsk – Norwegian
Polski – Polish
Português – Portuguese
Português – Portuguese (Brazil)
Русский – Russian
Slovenčina – Slovak
Slovenščina – Slovenian
Español – Spanish
Svenska – Swedish
Türkçe – Turkish
Українська – Ukrainian
Oëzbekcha – Uzbek
(root)
/
Designs
/
Measuring_instruments
/
AWS02A
/
DOC
/
src
/
img/
@ 3945
Search
Rev 4993
Rev 3855
Compare with Previous
Last modification
View Log
Download
Path
Last modification
Log
Download
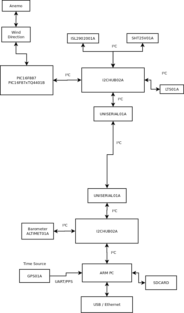
AWS02A_complete.JPG
3622
4273 d 14 h
kaklik
Log
Download
Block_schematic.dia
3622
4273 d 14 h
kaklik
Log
Download
Block_schematic.png
3622
4273 d 14 h
kaklik
Log
Download
rounded_screen.png
4826
3365 d 12 h
kaklik
Log
Download
Weather_Screen_Bottom.JPG
3855
3995 d 10 h
kaklik
Log
Download
Weather_Screen_Top.JPG
3855
3995 d 10 h
kaklik
Log
Download