MLAB
library
svnkaklik
MLAB_E
8magsvn
Català-Valencià – Catalan
中文 – Chinese (Simplified)
中文 – Chinese (Traditional)
Česky – Czech
Dansk – Danish
Nederlands – Dutch
English – English
Suomi – Finnish
Français – French
Deutsch – German
עברית – Hebrew
हिंदी – Hindi
Magyar – Hungarian
Bahasa Indonesia – Indonesian
Italiano – Italian
日本語 – Japanese
한국어 – Korean
Македонски – Macedonian
मराठी – Marathi
Norsk – Norwegian
Polski – Polish
Português – Portuguese
Português – Portuguese (Brazil)
Русский – Russian
Slovenčina – Slovak
Slovenščina – Slovenian
Español – Spanish
Svenska – Swedish
Türkçe – Turkish
Українська – Ukrainian
Oëzbekcha – Uzbek
Subversion Repositories
svnkaklik
(root)
/
dokumenty
/
skolni
/
PRA2
/
Balmer/
@ 942
– Rev 1175
Rev
Search
Rev 921
|
Last modification
|
Compare with Previous
|
View Log
|
Download
Last modification
Rev 924 2012-03-11 23:54:29
Author:
kaklik
Log message:
dokonceni protokolu.
Path
Last modification
Log
Download
balmer.pdf
924
5084 d 11 h
kaklik
Log
Download
balmer.tex
924
5084 d 11 h
kaklik
Log
Download
balmer.txt
748
5458 d 12 h
kaklik
Log
Download
balmer75.xls
748
5458 d 12 h
kaklik
Log
Download
data.ods
924
5084 d 11 h
kaklik
Log
Download
data.txt
924
5084 d 11 h
kaklik
Log
Download
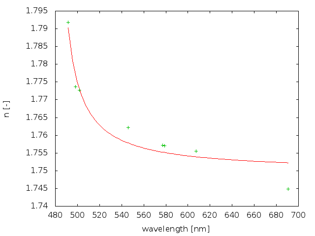
disperze.png
924
5084 d 11 h
kaklik
Log
Download
fit_disperze.gp
924
5084 d 11 h
kaklik
Log
Download
goniometr.pdf
735
5464 d 20 h
kaklik
Log
Download
logbook4.xls
748
5458 d 12 h
kaklik
Log
Download
lom.jpg
748
5458 d 12 h
kaklik
Log
Download
Zadani_Balmer.pdf
919
5091 d 17 h
kaklik
Log
Download