- Last modification
- Rev 3624 – kaklik – 4358 d 21 h
- Log message
| Path | Blame | Diff | Log |
|---|---|---|---|
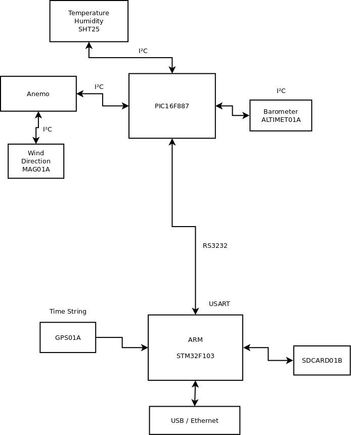
| /Designs/Measuring_instruments/AWS01B/DOC/src/img/Block_schematic.dia | Blame | Diff | Log |
| /Designs/Measuring_instruments/AWS01B/DOC/src/img/Block_schematic.png | Blame | Diff | Log |