Last modification
Rev 3005 – poskozby – 4758 d 11 h
Log message
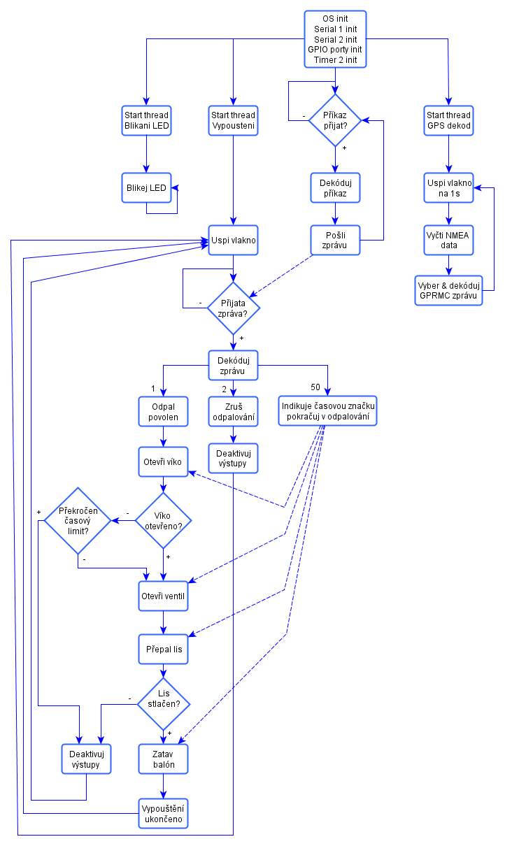
Opraveny překlepy, aktualizovány obrázky program_flow.png, Schema_ARM.png a Schema_ATmega.png tak, aby odpovídaly aktuálnímu stavu.
Path Blame Diff Log
/Designs/Measuring_instruments/ABL01A/DOC/src/img/program_flow.graphml Blame Diff Log
/Designs/Measuring_instruments/ABL01A/DOC/src/img/program_flow.png Blame Diff Log
/Designs/Measuring_instruments/ABL01A/DOC/src/img/Schema ARM.graphml Blame Diff Log
/Designs/Measuring_instruments/ABL01A/DOC/src/img/Schema ATmega.graphml Blame Diff Log
/Designs/Measuring_instruments/ABL01A/DOC/src/zprava.cs.aux Blame Diff Log
/Designs/Measuring_instruments/ABL01A/DOC/src/zprava.cs.log Blame Diff Log
/Designs/Measuring_instruments/ABL01A/DOC/src/zprava.cs.out Blame Diff Log
/Designs/Measuring_instruments/ABL01A/DOC/src/zprava.cs.pdf Blame Diff Log
/Designs/Measuring_instruments/ABL01A/DOC/src/zprava.cs.synctex.gz Blame Diff Log
/Designs/Measuring_instruments/ABL01A/DOC/src/zprava.cs.tex Blame Diff Log
/Designs/Measuring_instruments/ABL01A/DOC/src/zprava.cs.toc Blame Diff Log